ISSUE #009 | THE LEADERSHIP CONTRARIAN
Hire Slow. Manage Less.
Most managing problems are hiring problems in disguise.
Not all of them.
But most of them.
When leaders tell me they’re exhausted from micromanaging…
When they say they don’t trust their team to follow through…
When they’re stuck dealing with the same performance issues over and over again…
I almost always ask the same question:
How clear were you before you hired them?
Because here’s what I hear all the time:
“When it comes to hiring staff, I want to feel confident in interviews instead of guessing who’s right for the job.”
“I struggle to define roles clearly, and that causes issues after people are hired.”
“I need a hiring system that brings in the right people, consistently.”
And then later:
“I don’t always trust my team to follow through, so I end up micromanaging.”
“I’m stuck dealing with the same performance issues again and again.”
Those are not separate problems.
They’re connected.
You can’t coach your way out of a hiring mistake.
I’ve Blown This More Than Once
Let me be clear.
I’ve blown this more than once.
In the very early days of our company, most of our hires went fine. We were small. The stakes felt lower. We could adjust quickly.
But as we started to grow, my blind spots showed up.
I made two different kinds of hiring mistakes.
First, I hired people who were not a culture fit. I liked them. They interviewed well. But something was off, and I ignored it. I didn’t really know how to assess culture in an interview, so I winged it. That cost us.
Second, I hired for culture fit but didn’t define the job clearly enough. I was vague about the outcomes and the skills required. In a couple of cases, I even changed my expectations after they were hired and drove them crazy. I assumed a competent person could move from project to project, even if the skill sets were completely different.
That wasn’t fair to them.
And it wasn’t good leadership.
In one case, we hired a general manager whose title meant one thing in a large, well-funded company and something entirely different in a small, growing one. Three years later - and two years too late - I realized it had negatively affected our team.
In both cases, I blew it.
And that’s why we built a system.
But That’s Not the Whole Story
Over the years, we’ve also hired some remarkable people.
The majority of our team members have stayed three years or more. Several have been with us five, ten, even up to fifteen years.
When people have moved on, it has almost always been for new opportunities, career changes, or compensation levels that a company our size simply couldn’t match.
And in 97% of those cases, we still have strong relationships. They’re not just former employees, they’re friends. Some we still spend time with. One recently went on vacation with Kathryn. Another is one of my closest friends.
We’ve even had several team members come into my office with tears in their eyes when they were leaving; not because they were unhappy, but because they didn’t want to let us down. Instead of the standard two weeks’ notice, they’ve given four weeks… sometimes six… just to make sure we were taken care of.
When I tell other leaders that, they’re stunned.
It’s amazing.
What I’m most proud of isn’t our growth.
It’s our people.
We’ve learned how to find individuals who are a strong culture fit, who do excellent work, and who serve our clients in a way that customers spontaneously brag about.
That didn’t happen by accident.
It happened because we stopped guessing.
Our Philosophy on Employees
At HaBO, we’ve come to believe something very specific about the people who work with us.
Horst Schulze, the founder of Ritz-Carlton, once described it this way when talking about who they are and who they serve:
“We are Ladies and Gentlemen serving Ladies and Gentlemen.”
When I read that, I thought, Yes. That’s it.
That’s what we believe too.
The people who work with you are not tools.
They’re not a headcount.
They’re not just labor.
They are men and women with dignity, just like the people they serve, and how we treat them matters.
If that’s true - and I believe it is - then hiring isn’t transactional.
It’s relational stewardship, and it matters more than most leaders realize.
And stewardship that matters deserves intentional structure.

Before I walk you through our hiring structure, it’s important to understand a few of the core mindsets and assumptions that sit underneath it.
This is the first.
The 5 Levels of Win
At HaBO, we think in terms of five levels of win:
- Ownership
- Employees
- Customers
- Greater Community
- God
A bad hire doesn’t just affect productivity.
It affects morale.
It affects customers.
It affects culture.
It affects your reputation.
It affects your integrity.
And when you step back, all of it compounds into performance, inside your company and out in the market.
Hiring well protects all five.
The 3-Legged Stool of Hiring
The second foundation underneath our hiring system is what we call the 3-Legged Stool.
For us, every hire must stand on three legs:
Competency — Can they do the job?
Character & Culture Fit — Should they do the job here?
Judgment — Will they make wise decisions when you’re not in the room?
If one leg is weak, the stool wobbles.
You can train skills.
You can coach performance.
But you cannot coach someone out of poor judgment or chronic misalignment.
And you cannot manage your way out of a bad hire when you never clearly defined their role.

The third foundation underneath our hiring system is a hard-earned lesson:
Why Most Hiring Goes Wrong
Most leaders hire on instinct.
They “like” the person.
They feel good in the interview.
The candidate interviews well.
And then three months later they’re thinking:
“How did I miss this?”
You didn’t miss it.
You didn’t have a system designed to catch it.
Hiring well requires a multi-level approach, like a series of filters, each one more refined than the last.
At each stage, more clarity.
At each stage, more filtering.
At each stage, more truth.
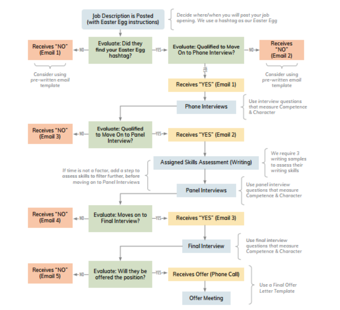
The HaBO 16-Step Discipline
Because of those foundations, we built a disciplined hiring system.
We don’t hire casually.
We use a defined, repeatable process.
It starts with clarity and intention:
- Defining the position
- Writing a detailed job description
- Identifying the real outcomes needed
- Establishing the timeline and the reason for the hire
Then we communicate that clarity intentionally:
- Crafting a compelling job ad that attracts the right candidates and filters out the wrong ones
- Posting strategically to reach the audience we actually want
Then we begin filtering:
- Reviewing applicants and sorting by qualification level
- Sending acknowledgment emails to those not moving forward
- Conducting structured phone interviews
- Categorizing candidates clearly — not a fit, on the fence, strong fit
For strong candidates, we go deeper:
- Requesting writing samples and work product
- Narrowing the top finalists
- Administering a Judgment Index assessment
- Conducting in-person staff interviews
- Debriefing as a team
And finally:
- Inviting top candidates to meet with Kathryn and I for final cultural and leadership interview
Every step reduces risk.
Every step increases clarity.
And we don’t skip steps just because we “like” someone.
Discipline builds confidence.

Role Clarity Eliminates Half of Managing Problems
One of the biggest challenges I hear about is:
“I struggle to define roles clearly.”
That’s not a small issue.
When a role isn’t clearly defined, people guess.
And when people guess, they guess wrong.
They don’t know what “good” looks like.
They don’t know what they’re accountable for.
They don’t know where their responsibility ends and someone else’s begins.
So you step in.
You correct.
You remind.
You follow up.
And before long, you’re micromanaging.
Not because you want control…
But because you want it done right.
And when it’s not getting done right fast enough, you step in.
More often than not, the problem isn’t effort.
It’s clarity.
When expectations are clear, accountability becomes objective instead of emotional.
The First 90–180 Days
Hiring doesn’t end with an offer letter.
The first 90 to 180 days serve two critical purposes: evaluation and onboarding.
First, it’s a window of evaluation.
We don’t assume fit.
We’re asking:
Are they aligned?
Are they performing?
Are they growing into the role we defined?
If something is off, it will show up early.
And if you avoid addressing it because it feels uncomfortable, it doesn’t go away, it grows.
But this window is equally about onboarding.
Even the right person can fail in the wrong environment.
Strong character, competency, and judgment are not enough if you don’t equip them with clear expectations, defined processes, proper tools, and cultural context.
Even good judgment fails without good information.
When you don’t onboard well, you undermine both your new hire and yourself.
The Contrarian Truth
You don’t manage your way out of bad hiring.
You hire your way out of bad managing.
If you want to:
Stop guessing in interviews.
Stop setting good people up for frustration by being vague about what the role actually requires.
Stop creating unclear expectations that force you to micromanage.
Stop having the same performance conversations again and again.
Then build a system.
Define roles clearly.
Attract intentionally.
Filter consistently.
Assess honestly.
Onboard thoroughly.
Address misalignment early.
And remember, you’re not filling a seat. You’re shaping a life and a team.
Because when you hire well, something changes.
You manage less - because expectations are clear.
You trust more - because judgment was tested.
You build loyalty - because people were equipped, not just evaluated.
You get better performance - because the right people are in the right roles.
And sometimes… you build friendships that last long after the payroll ends.
Hire slow.
Lead with clarity.
And steward the people entrusted to you.
Your Turn
If any part of this resonated with you,
even a sentence,
Would you send me an email and tell me?
I try to read every reply.
Until next time-
Keep learning.
Keep growing.
And God bless,
- Michael



